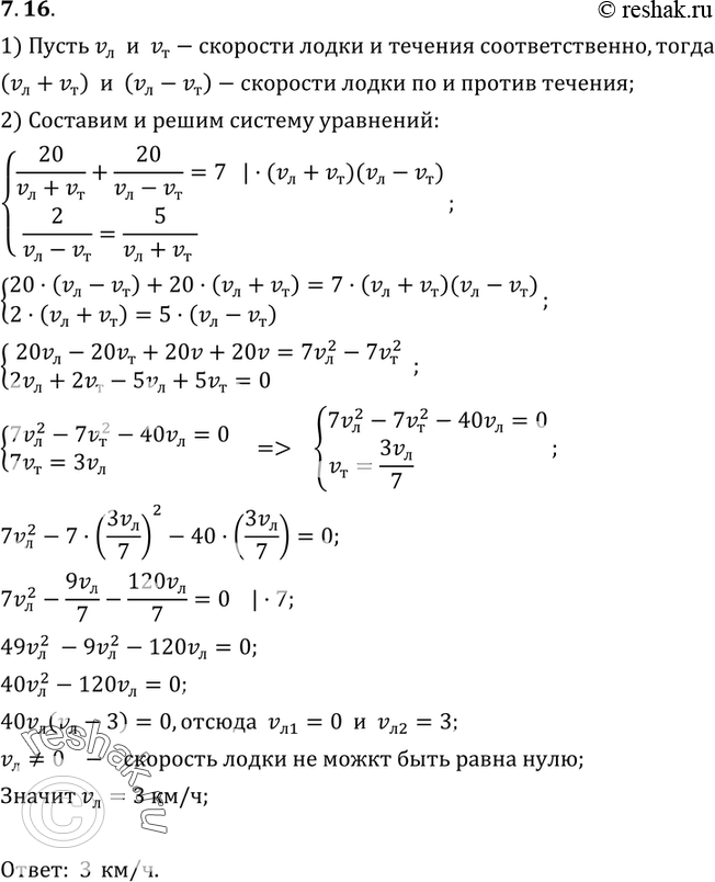
Упр.7.16 ГДЗ Мордкович 9 класс (Алгебра)
Решение #1

Рассмотрим вариант решения задания из учебника Мордкович 9 класс, Мнемозина:
7.16. Турист проплыл на лодке по реке из города А в город В и обратно за 7 ч. Найдите скорость течения реки, если известно, что турист проплывал 2 км против течения за то же время, что и 5 км по течению, а расстояние между городами равно 20 км.
*размещая тексты в комментариях ниже, вы автоматически соглашаетесь с пользовательским соглашением