Упр.15.40 ГДЗ Мордкович 9 класс (Алгебра)
Решение #1
Решение #2

Рассмотрим вариант решения задания из учебника Мордкович 9 класс, Мнемозина:
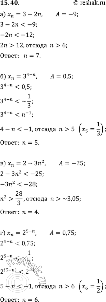
15.40. Укажите наименьший номер, начиная с которого все члены последовательности (xn) будут меньше заданного числа А:
а) xn=3-2n, A=-9;
б) xn=3^(4-n), A=0,5;
в) xn=2-3n3, A=-25;
г) xn=2^(5-n), A=0,75.
*размещая тексты в комментариях ниже, вы автоматически соглашаетесь с пользовательским соглашением