Упр.14.22 ГДЗ Мордкович 9 класс (Алгебра)
Решение #1
Решение #2

Рассмотрим вариант решения задания из учебника Мордкович 9 класс, Мнемозина:
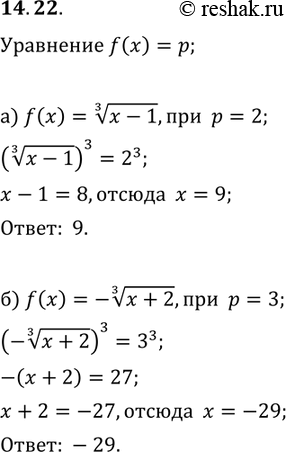
14.22. Решите уравнение f(x) = р, если:
а) f(x) = корень 3 степени (x-1), p=2;
б) f(x) = - корень 3 степени (x+2), p=3ю
*размещая тексты в комментариях ниже, вы автоматически соглашаетесь с пользовательским соглашением