Упр.21 ГДЗ Колягин Ткачёва 9 класс (Алгебра)
Решение #1

Рассмотрим вариант решения задания из учебника Колягин, Ткачёва, Фёдорова 9 класс, Просвещение:
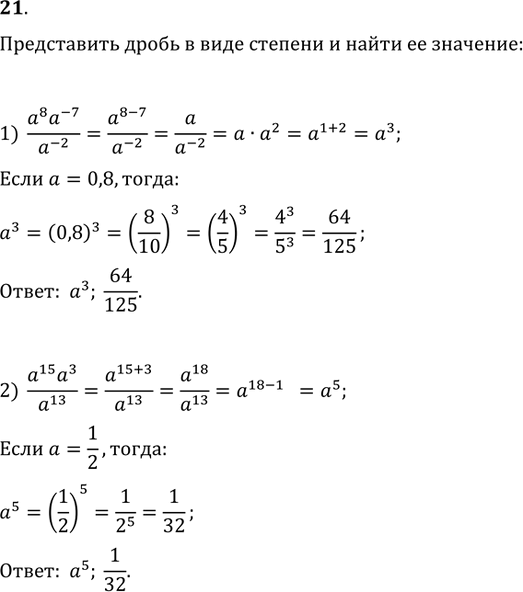
21. Дробь представить в виде степени и найти её значение при данном значении a:
1) (a^8 a^(-7))/a^(-2), a=0,8; 2) (a^15 a^3)/a^13, a=1/2.
*размещая тексты в комментариях ниже, вы автоматически соглашаетесь с пользовательским соглашением